• 网站首页
  • |
  • 联系我们
网站首页
集团概况
公司权力机构
公司经理机构
公司情况介绍
党的建设
党委
团委
工会
妇联
管理规范
政策法规
批文证书
信息中心
公文公报
公司动态
业界动态
发展规划
铁路新闻
媒体报道
新资讯
招标招商
工程招标
产品招标
技术招标
管理招标
项目招商
人力资源
人才招聘
教育培训
联系我们
公司权力机构
公司股东会
公司董事会
公司监事会
公司经理机构
公司职能部门
公司事业部
公司办事处
公司分公司
公司子公司
公司咨询机构
相关链接
公司总部
公司情况介绍
主要职责
企业文化
专家团队
业务范围
项目介绍
投资融资
公司视窗
铁路地图
创建成立
当前位置:
>
中铁多经投资集团有限公司所取得的铁道部广播电影电视部、文化部、中宣部等部门的有关批文、领导批示
>
详情
>

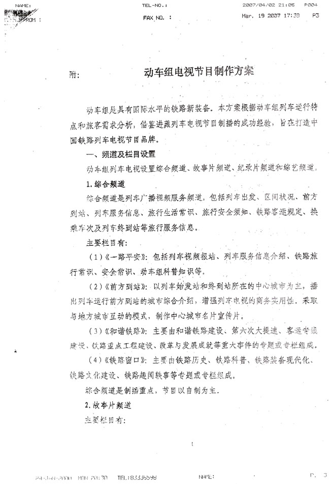
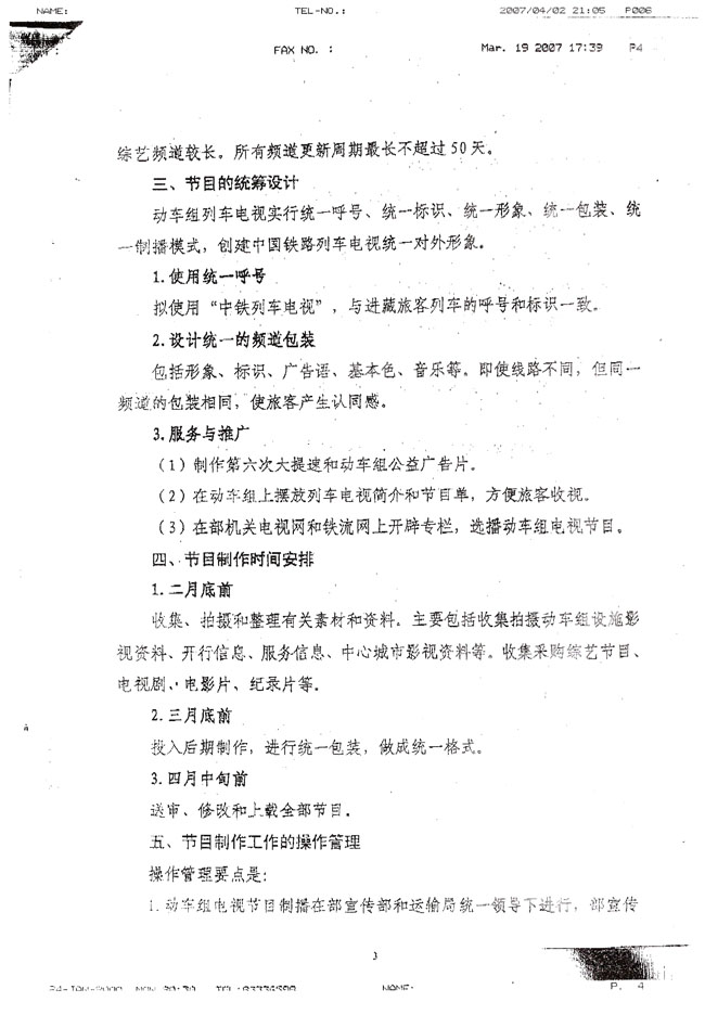
(16)《关于制作动车组电视节目报告》及铁道部领导的批示

发布时间:2011-11-23

友情链接

工信部
中铁发展建设有限公司
  • 中铁多经投资集团 chinarailway-crig.com 版权所有
  • 香港分公司地址:香港九龙红磡湾红鸾道8号海湾轩A2117室
  • 电话:(852)36980753   传真:(852)36980753
  • 邮编:510620
  • 广州分公司地址:中国广州市越秀区明月一路20号905室
  • 电话:(8620)37663336 传真:(8620)37661399
  • 邮编:510070

粤ICP备18148251号